Protocolo de detección de la depresión durante el embarazo y postparto y apoyo al tratamiento
(RESUMEN)
La presenta guía es un resumen de la actual guía sobre “Protocolo de detección de la depresión durante el embarazo y postparto y apoyo al tratamiento ” publicada en 2014 por el Ministerio de Salud de Chile, la cual no pretende suplantar dicha guía, sino facilitar su estudio por parte de los estudiantes y profesionales de salud.
AL FINALIZAR ESTA GUIA DEBE SABER:
(1) Proveer a los profesionales y técnicos sanitarios de herramientas de apoyo sencillas para facilitar la identificación de la sintomatología depresiva en los entornos de controles pre y postnatales.
(2) Definir criterios claros para vincular a una paciente al GES de Depresión, durante su período de embarazo y posparto.
(3) Entregar herramientas para el reconocimiento, en controles del embarazo y posparto, de alertas respecto del tratamiento por depresión.
(4) Entregar herramientas conceptuales básicas sobre la depresión en el período perinatal.
DATOS TECNICOS:
FECHA DE ELABORACIÓN: 23 de febrero de 2017
AUTOR: Int. Esteban Hume Venegas Universidad de Chile
USUARIOS A LOS QUE ESTA DIRIGDA: El presente protocolo es un apoyo dirigido a los profesionales de la atención primaria que participan en las acciones de salud dirigidas al cuidado de la salud de las mujeres durante el embarazo y el período del posparto.
Antecedentes Generales
Cada vez es más clara la necesidad de incorporar el enfoque de género en la atención de salud y particularmente en la atención de los problemas y trastornos mentales. Los perfiles de morbilidad difieren entre hombres y mujeres; así las mujeres se deprimen más, sufren más trastornos de ansiedad y desarrollan en forma más frecuente trastornos de la conducta alimentaria.
La depresión es un trastorno del humor y del estado de ánimo que se manifiesta a partir de una serie de síntomas que incluyen cambios bruscos del humor, irritabilidad, falta de entusiasmo y una sensación de congoja o angustia, trascendiendo a lo que se considera como normal. Puede implicar la pérdida de interés en actividades hasta entonces queridas, así como cambios cognitivos.
Esta patologiía se define operacionalmente como una alteración patológica del estado de ánimo, caracterizada por un descenso del humor que termina en tristeza, acompañado de diversos síntomas y signos que persisten por a lo menos 2 semanas. Con frecuencia tiende a manifestarse en cualquier etapa del ciclo vital y con varios episodios adquiriendo un curso recurrente, con tendencia a la recuperación entre episodios.
En todas las edades, las características prominentes de los trastornos depresivos incluyen depresión o irritabilidad, cambios concomitantes en el sueño, el interés en las actividades, sentimientos de culpa, pérdida de energía, problemas de concentración, cambios en el apetito, el procesamiento psicomotor (retraso o agitación), e ideación suicida. Por esas razones, la depresión es la principal causa de discapacidad en el mundo, en términos de número total de AVISA.
Los estudios sobre sintomatología ansiosa y/o depresiva en mujeres chilenas durante el embarazo, revelan prevalencias entre un 16,7% y un 35,2% . A su vez, en el posparto, alrededor del 40,5% de las mujeres chilenas presenta síntomas de ansiedad o depresión.
Marco conceptual
La depresión está clasificada como un trastorno afectivo, lo que implica cambios en el humor, sugiriendo que los efectos de la depresión están circunscritos al funcionamiento emocional. Sin embargo el impacto de la depresión es mucho más profundo, afectando prácticamente todos los aspectos de la vida de la persona deprimida, tales como las relaciones interpersonales, el funcionamiento conductual y el funcionamiento cognitivo.
En las mujeres, la depresión tiende a aparecer en una edad más temprana, se presenta con una mayor frecuencia de episodios, con un mayor número de síntomas y con tasas mucho mayores de depresión atípica.
Los problemas y trastornos mentales en las mujeres se pueden desarrollar como consecuencia de problemas de salud reproductiva, entre los cuales están: la falta de elección en las decisiones reproductivas, embarazos no deseados, las infecciones de transmisión sexual, la infertilidad y complicaciones del embarazo, como abortos espontáneos, parto prematuro.
Criterios Diagnósticos
Las siguientes tablas presentan los criterios para depresión según el sistema de clasificación diagnóstica CIE 10:

Los cambios asociados al trastorno depresivo, pueden ser más fácilmente identificables en los ámbitos en los cuales las personas se desenvuelven regularmente. De esta forma, los cambios en los contextos familiares, educativos o laborales, persistentes por más de dos semanas casi todos los días, puede ser manifestaciones de un cuadro depresivo, como por ejemplo:
– Falta de interés en las actividades que normalmente resultan agradables
– Desgano o sensación de agotamiento constantes
– Alteraciones fisiológicas sostenidas, como insomnio-hipersomnia o falta-aumento del apetito.
– Disminución de la capacidad para concentrase o disminución del rendimiento escolar o laboral
– Irritabilidad o labilidad emocional
– Quejas somáticas constantes
– Aumento en el consumo de sustancias
– Expresión de ideas de desesperanza o culpa
Presentación clínica de la Depresión durante el Embarazo y Posparto
La presentación sintomática de la depresión posparto es similar a aquella depresión no vinculada al embarazo, exceptuando que el contenido puede estar centrado en el hecho de haber tenido un hijo.
La depresión posparto se caracteriza por llanto, abatimiento, labilidad emocional, sentimiento de culpa, pérdida de apetito, problemas de sueño y sentimientos de incapacidad de hacer frente a las necesidades del hijo(a), problemas de memoria, fatiga e irritabilidad. Algunas mujeres pueden preocuparse de forma excesiva por la salud del hijo(a) o verse a sí mismas como malas madres, inadecuadas o poco cariñosa.
Diagnóstico Diferencial
Además de considerar los diagnósticos diferenciales que habitualmente se debiesen descartar frente a cualquier cuadro depresivo (hipotiroidismo, anemias, etc), durante el período posparto es importante conocer cuadros como la disforia posparto y la psicosis posparto.
La disforia posparto, es un trastorno transitorio, que aparece los primeros días posparto, típicamente alrededor del tercer día, durando sólo algunas horas y, a lo más, un día o dos. Se trata de un estado caracterizado por ansiedad, labilidad emotiva y, a veces, el ánimo depresivo, síntomas muy pasajeros, por lo que no se requiere de tratamiento. Se estima que se presenta en más del 60% de las puérperas.
La psicosis posparto, tiene una incidencia del 0,1 al 0,2%. El cuadro representa una emergencia psiquiátrica. Por lo general comienza durante las primeras dos semanas posparto, a veces a las 48 ó72 horas después del parto. Se presenta con síntomas tales como inquietud, irritabilidad y trastornos del sueño. Habitualmente la psicosis puerperal evoluciona rápido, destacando entre los síntomas el ánimo deprimido o exaltado, el desajuste conductual, la labilidad emocional, como también los delirios y las alucinaciones.
Factores de riesgo de depresión durante el embarazo
Los factores de riesgo asociados con el desarrollo de la depresión en el embarazo, son: ansiedad materna, acontecimientos vitales estresantes, antecedentes personales de depresión, falta de apoyo social, especialmente la de la pareja, violencia doméstica, embarazo no deseado, sociodemografía. relación de pareja (asociación media entre el no vivir con la pareja). Respecto de la calidad de la relación, existe una baja asociación e inversa relación entre la calidad de la relación y el desarrollo de depresión en el embarazo).
Riesgos de no tratar la depresión durante el embarazo
La depresión en la embarazada puede traducirse en cambios conductuales como el abandono de los controles prenatales, el deterioro del autocuidado que necesita durante el embarazo, mala adherencia a las indicaciones médicas y el abuso de tabaco, alcohol y drogas, todo lo cual puede afectar al feto y desenlace obstétrico.
Factores de riesgo de depresión durante el posparto (DPP)
Se han encontrado asociaciones fuertes y consistentes entre el desarrollo de depresión posparto y depresión durante el embarazo, ansiedad durante el embarazo, acontecimientos vitales estresantes durante el embarazo o el inicio de puerperio, bajos niveles de apoyo social, antecedentes personales de depresión
También se encuentra correlación significativa entre depresión posparto con factores como menor educación, mayor número de hijos y de embarazos y mayor diferencia con el hermano que le antecede.
Respecto de la gravedad del cuadro depresivo, las mujeres separadas tienen una probabilidad cuatro veces mayor que las solteras de tener una DPP más severa, mientras que aquellas que tienen más de un hijo tienen una probabilidad dos veces mayor que las primíparas de tener un episodio más severo.
Entre las madres adolescentes, la DPP es frecuente y además de los factores que se han descrito, este grupo en particular tiene el riesgo de deserción escolar, abuso y negligencia hacia el niño y mayor probabilidad de un segundo embarazo adolescente.
A continuación, se presentan los instrumentos que pueden ser utilizados para el tamizaje de la depresión en en el embarazo y el posparto:

El mejor momento para aplicar la Escala de Depresión de Edimburgo es a las ocho semanas posparto ya que coincide con el período de máxima incidencia de la depresión puerperal.
Riesgos de no tratar la depresión posparto
En cuanto a las consecuencias de la DPP, las jóvenes adolescentes con este trastorno, tenían un riesgo relativo mayor de presentar un segundo embarazo entre los 12 y 24 meses posparto. Respecto a la relación madre-hijo, algunos autores reportaron una asociación estadísticamente significativa entre síntomas depresivos y peor interacción de las madres adolescentes con sus hijos(as) al momento de alimentarlo, viendo posteriormente que los hijos(as) de adolescentes deprimidas, mostraban menor talla, menor circunferencia craneana y mayor morbilidad entre los 3 y 6 meses de edad, mayor violencia en los hijos en la preadolescencia.
Protocolo de detección y Apoyo al Tratamiento de Mujeres con Depresión durante el Embarazo y Posparto
Detección de la depresión en controles del embarazo.


Intervenciones psicoterapéuticas durante el embarazo
La mayoría de las personas con depresiones leves a moderadas, pueden tratarse exclusivamente con intervenciones psicosociales. Las técnicas de relajación, la terapia cognitivo-conductual y la psicoterapia de apoyo, pueden ser muy útiles para tratar la ansiedad, que en forma frecuente acompaña a la depresión.
Durante el embarazo es recomendable iniciar el tratamiento con opciones terapéuticas no farmacológicas tales como la consejería, la intervención psicosocial grupal, individual y familiar, la psicoeducación individual y familiar, los grupos de autoayuda. En todo caso, la decisión de usar o no psicofármacos durante la gestación debe ser siempre individualizada y basada en un exhaustivo análisis de los riesgos y beneficios.
Considerando que todos los psicotrópicos atraviesan la placenta, se recomienda evitar en lo posible su uso durante las 12 primeras semanas de gestación, sin embargo, existe evidencia de que el uso de estos fármacos durante las 2 primeras semanas de embarazo (es decir, entre la concepción y la primera menstruación ausente) no expondrían al embrión en desarrollo, porque la circulación útero placentaria aún no se ha formado.
Se deberá derivar a especialidad psiquiátrica y tratar como alto riesgo obstétrico cuando se presente alguna de las siguientes 4 condiciones:
- Episodio Depresivo Grave con Síntomas Psicóticos
- Episodio Depresivo actual en Trastorno Bipolar
- Episodio Depresivo con Alto Riesgo Suicida
- Depresión Refractaria (resistente a tratamiento)
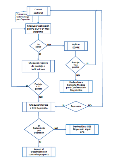
Detección de la depresión en controles postparto.

Aplicación de instrumentos de tamizaje en controles posnatales
En Chile se recomienda el uso de la Escala de Depresión Posparto de Edimburgo para la detección de la depresión en el post parto. Esta escala es una forma eficaz de identificar a las pacientes en riesgo de depresión. Las madres que obtengan un puntaje de 10 puntos o más, o un puntaje distinto a 0 en la pregunta nº 10, es probable que estén sufriendo un episodio depresivo de diversa gravedad.
ALGORITMO DETECCIÓN DEPRESIÓN EN EL POSPARTO

Detección de la Suicidalidad en mujeres con Depresión durante el embarazo y el posparto
Clasificación del riesgo suicida
Riesgo Leve: hay ideación suicida sin planes concretos para hacerse daño. No hay intención evidente aunque si hay ideación suicida. La persona es capaz de rectificar su conducta y hacerse autocrítica.
Riesgo Moderado: existen planes con ideación suicida, posibles antecedentes de intentos previos, factores de riesgo adicionales. Puede haber más de un factor de riesgo sin un plan claro.
Riesgo Grave: hay una preparación concreta para hacerse un daño. Puede tener un intento de autoeliminación previo, existen más de dos factores de riesgo, expresa desesperanza, rechaza el apoyo social y no rectifica sus ideas.
Riesgo Extremo: varios intentos de auto eliminación con varios factores de riesgo, pueden estar presente como agravante la auto agresión.


Monitoreo del uso de fármacos antidepresivos en el embarazo y postparto
Si bien durante el embarazo y la lactancia, los fármacos no se recomiendan como primera línea de tratamiento, estos deben utilizarse cuando haya un claro beneficio que compense los riesgos potenciales.
Se recomienda que en los controles de embarazo y posparto el profesional explore la presencia de los efectos adversos más comunes de los fármacos utilizados con fines antidepresivos.
Dado que algunos efectos adversos pueden confundirse con el síndrome de discontinuación de los antidepresivos, el profesional debe estar seguro de la adherencia correcta al medicamento.
Acciones Recomendadas para el Nivel Primario de Atención:
Capacitación de profesionales del área obstétrica y neonatal en la detección y manejo de la Depresión.
1º Aplicación de la Escala Depresión de Edimburgo en el ingreso a control prenatal o segundo control prenatal
2º En el caso de las gestantes que presenten entre 10 y 12 puntos, repetir la aplicación de la
EDPPE entre 2 – 4 semanas después. Esto se puede realizar en visita domiciliaria o a través de
correo electrónico (si las pacientes tienen acceso a él).
3º Derivar a consulta médica para confirmación diagnóstica a gestantes con puntaje de 13 o más en la Escala Depresión de Edimburgo.
4º En control de embarazo siguiente, chequear si el diagnóstico fue positivo y el correspondiente ingreso a Garantías Explicitas de Salud (GES). Chequear adherencia al tratamiento de la depresión y seguimiento de las indicaciones.
5° Control posparto integral a los 2 y 6 meses: contempla el monitoreo de la aplicación de la
Escala Depresión de Edimburgo, aplicarla si no se ha aplicado, además de la detección y seguimiento del riesgo psicosocial, regulación de fertilidad según criterios de elegibilidad y salud sexual.

